近日,工业和信息化部人才交流中心正式公布2025年产教融合优秀案例名单。我们与南京钢铁股份有限公司联合申报的《基于岗位能力图谱的“四力同向、五维融合”校企联合育人实践》项目,从全国众多案例中脱颖而出,成功入选。这标志着我们在深化产教融合、创新技术技能人才培养模式方面获得了国家部委的权威认可。


我们与南钢联合培养的现场工程师项目直面钢铁行业智能化、绿色化转型中对现场工程师的迫切需求,创新构建了以党建为引领,校、企、行、政“四力同向”,机制、资源、课程、师资、评价“五维融合”的协同育人新范式。通过共建“教师企业实践流动站”、绘制精准“岗位能力图谱”、实施“双导师”协同机制,将企业最前沿的技术标准和生产规程转化为教学资源,实现了人才培养与产业需求的“零距离”对接。
项目开展以来,为南钢精准培养和输送了49名点检等关键岗位的现场工程师,岗位认证通过率达100%,学员平均薪酬高于校内平均水平15%,有效破解了企业核心岗位的人才困局;同时,项目凝练形成《钢铁行业点检现场工程师培养规范》团体标准。这标志着我们探索的产教融合模式,完成了从“服务一家企业”到“贡献一套行业标准”的重大跨越,为同类院校和行业企业提供了可复制、可推广的系统解决方案。
此外,项目成果应用于南钢印尼生产基地,通过开发双语课程包、培养跨国双师,有力支撑了我国钢铁产能的国际化布局,探索了职业教育服务“一带一路”建设的新路径。
此次入选工信部优秀案例,是对我们长期以来坚持产教融合、服务区域产业发展办学方向的充分肯定。学校将以此为契机,持续深化“四力五维”模式,扩大改革成果的辐射范围,为培养更多适应新质生产力发展要求的高素质技术技能人才,赋能制造强国战略做出更大贡献。
图:赵一楠
文:赵一楠 刘娜
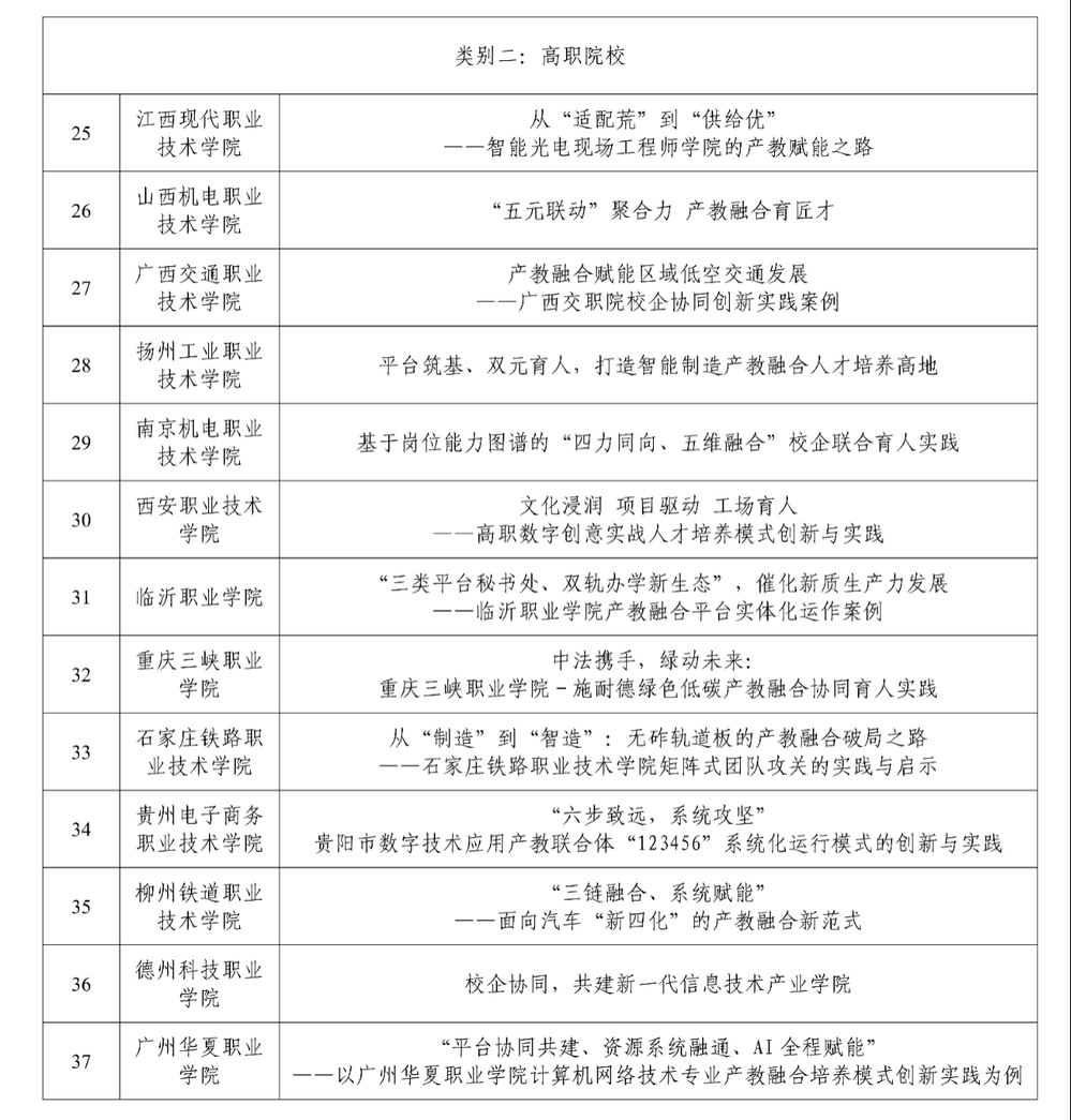
审核:胡枫
